自动洗车机行业巨头揭秘,大公司排名榜单!
随着汽车产业的飞速发展,洗车行业也迎来了新的技术革新,自动洗车机因其高效、便捷的特点,逐渐受到市场的青睐,本文将介绍自动洗车机大型公司的排名,以期为消费者提供购车后的便捷服务参考。XX公司作为国内领先的自动洗车机制造...
东华大学全球排名揭秘,实力与魅力并存!
在全球高等教育日益发展的今天,各大高校的排名成为了众多学子关注的焦点,东华大学,作为中国的知名学府,其世界排名如何?本文将从多个角度对东华大学进行解读,带您了解其世界排名背后的故事。东华大学的概况东华大学,位于中国上...
通知落实个人承诺,行动指南与责任担当
在当今社会,诚信已成为人们行为的基石,个人承诺作为一种自我约束和信誉保障,对于推动社会诚信建设具有重要意义,通知落实个人承诺,旨在强化个人的责任感和荣誉感,确保承诺的履行,从而维护社会秩序和公平正义。个人承诺的重要性...
服务与突发事件,高效应对机制的构建之道
在当今社会,随着科技的飞速发展和全球化的推进,各行各业面临着日益复杂的挑战,服务和应对突发事件的能力成为组织成功的关键因素之一,本文将探讨服务的重要性、突发事件的应对策略以及如何将两者有效结合,构建高效应对机制。服务...
广州餐具公司排行榜及行业影响力解析
广州,作为中国南方的经济重镇,一直以来都是商业繁荣的象征,在这座充满活力的城市中,餐具行业也蓬勃发展,涌现出了一批优秀的餐具公司,本文将为您介绍广州餐具公司的排名及其行业影响力。广州餐具行业的发展概况广州餐具行业经过...
小蚯蚓的励志阅读语录,挖掘潜力,奋进人生
在湿润的土壤里,生活着一只名叫小蚯蚓的生物,它虽然平凡,却有着与众不同的梦想和坚持,小蚯蚓有一个特别的爱好,那就是喜欢看书,从书中汲取力量,让我们一起走进小蚯蚓的看书世界,感受它的励志语录。书籍是小蚯蚓的灯塔在黑暗的...
民政政策落实建议与意见深度解读
民政政策是国家治理体系的重要组成部分,其落实效果直接关系到民生福祉和社会稳定,当前,我国正处在新时代,面临着新的形势和任务,为了更好地落实民政政策,提高政策实施的针对性和实效性,本文提出以下建议和意见。加强政策宣传,...
胡歌励志语录,心灵深处的触动之声
在这个充满挑战与机遇的时代,每个人都需要一些励志的话语来鼓舞自己,激励前行,备受关注的演员胡歌的一些励志语录在网络上广泛传播,给人们带来了正能量和心灵触动。作为一位实力派演员,胡歌以其出色的演技和坚韧不拔的精神赢得了...
坦克世界隐蔽性能最强车型排名榜单揭晓!
坦克世界是一款备受玩家喜爱的战争题材游戏,其中隐蔽车作为游戏中的重要角色,一直备受关注,本文将为大家介绍坦克世界中的隐蔽车排名,帮助玩家更好地了解这些车型的特点和性能。隐蔽车的概念和特点隐蔽车是游戏中的一种特殊类型的...
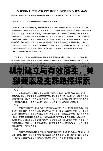
机制建立与有效落实,关键要素及实践路径探索
在当今社会,机制建立与落实已成为推动各领域发展的重要驱动力,无论是企业管理、政府治理还是社会公共事务,如何建立并落实有效的机制,是确保各项工作顺利运行、实现预定目标的关键所在,本文将围绕“机制建立落实有效”这一主题,...















蜀ICP备2022005971号-1